米兰体育
全部
标题
内容
米兰体育-米兰(中国)官网
集团概况
集团简介
领导团队
群团组织架构
集团荣誉
建设资质
交通建设
企业发展
米兰体育
米兰体育
依法治企
党建群团
党群工作
党史学习教育
所属企业
您现在的位置:
米兰体育
>> 信息公开 >> 正文
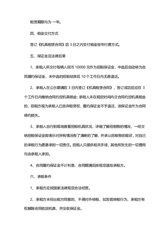
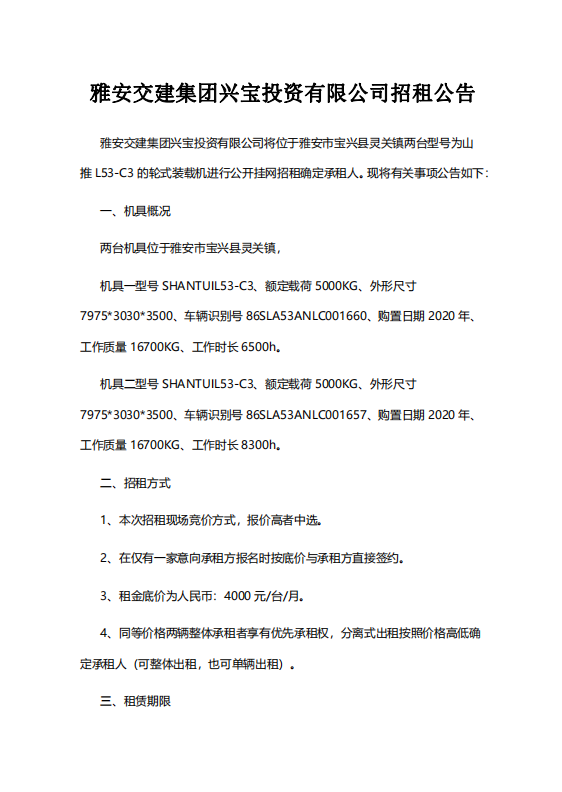
米兰体育-米兰(中国)官网 兴宝投资有限公司招租公告
【发布日期:2024-12-05】
【字号:
大
中
小
】 【
关闭此页
】
上一篇
:
雅安市城市综合停车场姚桥综合停车场及配套用房招租公告
|
下一篇
:无
版权所有 米兰体育-米兰(中国)官网
地址:雅安市雨城区北环东路306号 集团公司办公室电话:0835-5897853
技术支持:(0835-2350262)