米兰体育
全部
标题
内容
米兰体育-米兰(中国)官网
集团概况
集团简介
领导团队
群团组织架构
集团荣誉
建设资质
交通建设
企业发展
米兰体育
米兰体育
依法治企
党建群团
党群工作
党史学习教育
所属企业
您现在的位置:
米兰体育
>> 招标采购 >> 正文
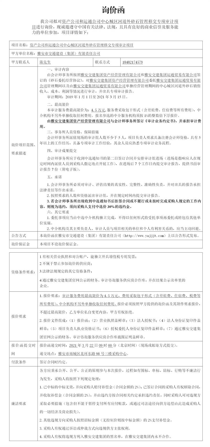
米兰体育-米兰(中国)官网 资产公司和运通公司中心城区河道外砂石管理移交专项审计项目询价函
【发布日期:2021-03-18】
【字号:
大
中
小
】 【
关闭此页
】
附件:
资产公司和运通公司中心城区河道外砂石管理移交专项审计项目询价函
上一篇
:
米兰体育-米兰(中国)官网 兴宝投资有限公司宝兴县代碑寺物流园土地整理弃土处置项目(第二次)竞争谈判公告
|
下一篇
:
宝兴县G351线“8.10”水毁修复工程,宝兴县S308线“8.10”水毁修复工程公路安全设施施工竞争谈判公告
版权所有 米兰体育-米兰(中国)官网
地址:雅安市雨城区北环东路306号 集团公司办公室电话:0835-5897853
技术支持:(0835-2350262)