米兰体育
全部
标题
内容
米兰体育-米兰(中国)官网
集团概况
集团简介
领导团队
群团组织架构
集团荣誉
建设资质
交通建设
企业发展
米兰体育
米兰体育
依法治企
党建群团
党群工作
党史学习教育
所属企业
您现在的位置:
米兰体育
>> 招标采购 >> 正文
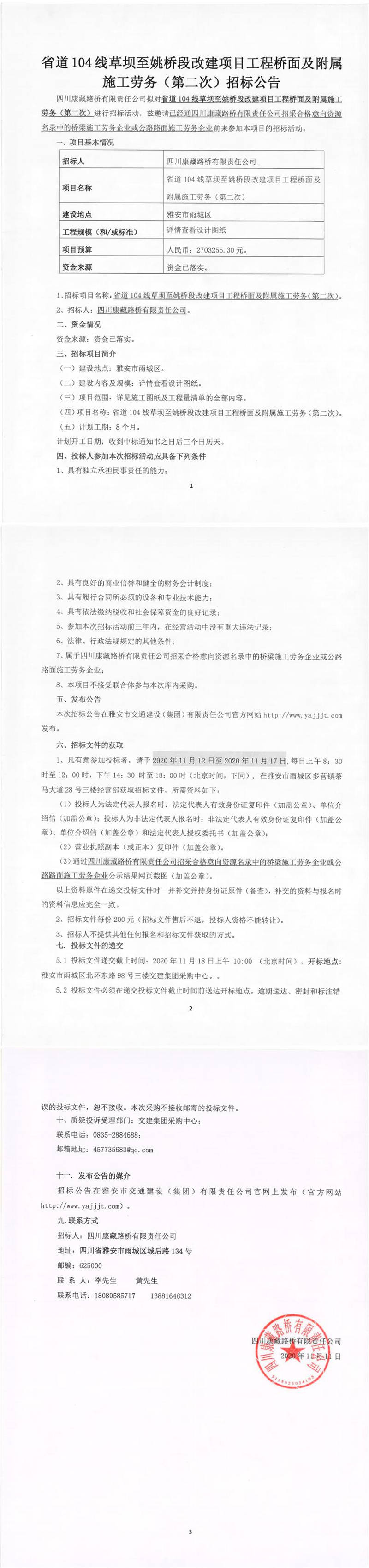
四川康藏路桥有限责任公司省道104线草坝至姚桥段改建项目工程桥面及附属施工劳务(第二次)招标公告
【发布日期:2020-11-11】
【字号:
大
中
小
】 【
关闭此页
】
上一篇
:
四川康藏路桥有限责任公司芦山县龙门、大川等8个乡镇基础设施恢复提升工程项目(太平道路)路基施工劳务流标通知
|
下一篇
:
四川康藏路桥有限责任公司宝兴分公司省道432线雅安段扩建工程K19新建拌合站施工劳务磋商公告(第二次)
版权所有 米兰体育-米兰(中国)官网
地址:雅安市雨城区北环东路306号 集团公司办公室电话:0835-5897853
技术支持:(0835-2350262)